>
行业要闻

重磅!河南印发工业大气污染防治6个专项方案

日前,河南印发《河南省2019年非电行业提标治理方案》、《河南省2019年工业企业无组织排放治理方案》、《河南省2019年工业炉窑污染治理方案》、《河南省2019年挥发性有机物治理方案》、《河南省2019年度锅炉综合整治方案》、《河南省2019年铸造行业污染治理方案》等6个专项方案。方案要求,2019年底钢铁企业完成超低排放改造。
 
河南省生态环境厅关于印发河南省工业大气污染防治6个专项方案的通知
 
各省辖市生态环境局:
 
现将《河南省2019年非电行业提标治理方案》、《河南省2019年工业企业无组织排放治理方案》、《河南省2019年工业炉窑污染治理方案》、《河南省2019年挥发性有机物治理方案》、《河南省2019年度锅炉综合整治方案》、《河南省2019年铸造行业污染治理方案》等6个专项方案印发你们,并就有关事项通知如下:
 
一是加强组织领导,狠抓工作落实。工业大气污染治理是全省大气污染防治攻坚战的重要内容,是2019年大气污染防治攻坚战的明确要求,直接关系我省环境空气质量的改善。各地务必高度重视,加强对工业大气污染防治工作的总体协调、技术指导和督促检查,按照6个专项方案要求,深化治理要求,细化任务清单,厘清工作责任,研究推进措施,抓好工作落实,确保按时完成治理任务。
 
二是边治理边排查,确保应治尽治。在第二次污染源普查基础上,省厅与各地初步确定了治理企业清单,并将清单录入全省工业污染防治调度系统。各地要对纳入治理清单企业的有组织排放治理、无组织排放治理、VOCs治理情况进行深入排查,对已经全面完成治理的,按照“已完成”报送治理进展;对尚不能完全达到治理要求的,督促企业尽快完善治理设施,按期完成治理;对单一的科研机构、营销机构、物流机构、服务行业、个体工商户以及僵尸企业等,备注表明具体原因,无需进行治理;对不在治理清单的企业,及时通过全省工业污染调度系统补充进治理清单,按行业要求开展治理。
 
三是加强调度执法,确保按期完成。各地要定期组织现场督导,及时掌握工作进度,查找存在问题,明确整改要求,力争所有治理项目尽快动工,确保按期完成任务。对列入治理清单的工业企业,实施月调度,各地要通过工业污染防治调度系统,于每月5日前报送项目进展。同时,要紧盯重点区域、重点时段、重点企业,采取突击执法、夜查暗访、“点穴式”执法等方式,对重点行业污染治理开展常态化执法检查。对逾期未能实现达标排放的企业,要依法责令改正或限制生产、停产整治,并处以罚款,严厉打击大气环境违法行为,保障群众健康和社会稳定。
 
四是打造标杆企业,实施绿色环保调度。各地要增强服务意识,认真落实《河南省绿色环保调度制度实施方案(试行)》(豫环文〔2018〕280号),积极指导帮助企业制定治理方案,提升污染物治理水平,优化物料产品运输结构,打造绿色制造体系,美化厂容厂貌,争创绿色环保引领企业,促进高质量发展。
 
附件1 河南省2019年非电行业提标治理方案
 
附件2 河南省2019年工业企业无组织排放治理方案
 
附件3 河南省2019年工业炉窑污染治理方案
 
附件4 河南省2019年挥发性有机物治理方案
 
附件5 河南省2019年度锅炉综合整治方案
 
附件6 河南省2019年铸造行业污染治理方案
 
2019年4月4日
主办:大气污染防治处 督办:大气污染防治处
河南省生态环境厅办公室 2019年4月4日印发
 
 
河南省2019年非电行业提标治理方案
 
为深入贯彻全省生态环境保护大会要求,认真落实《河南省人民政府办公厅关于印发河南省2019年大气污染防治攻坚战实施方案的通知》(豫环攻坚办〔2019〕25号),加快推动非电行业绿色发展,进一步减少工业企业大气污染物排放总量,持续改善全省环境空气质量,制定本方案。
 
一、工作目标
 
开展钢铁、焦化、水泥、碳素(石墨)、平板玻璃(电子玻璃)等非电行业提标治理,力争达到超低排放水平,持续减少工业企业污染物排放总量,推动工业企业绿色发展转型。
 
二、重点任务
 
(一)钢铁行业。2019年年底前,全省符合条件的钢铁企业完成提标治理。
 
烧结(球团)烟气的颗粒物、二氧化硫、氮氧化物排放浓度分别不高于10、35、50毫克/立方米;热风炉烟气颗粒物、二氧化硫、氮氧化物排放浓度分别不高于10、50、150毫克/立方米;轧钢工序烟气颗粒物、二氧化硫、氮氧化物排放浓度分别不高于10、50、80毫克/立方米;其他生产工序分别不高于10、50、200毫克/立方米。
 
2.高炉煤气实施精脱硫改造,煤气中硫化氢浓度小于20毫克/立方米。
 
3.所有氨法脱硝、氨法脱硫的氨逃逸浓度小于8毫克/立方米。
 
4.涉及排放VOCs的工段和设备,治理措施和有组织排放标准要按照省污染防治攻坚办《关于全省开展工业企业挥发性有机物专项治理工作中排放建议值的通知》(豫环攻坚办〔2017〕162号)文件执行。
 
(二)焦化行业。2019年年底前,全省符合条件的焦化企业完成提标治理。已列入“以钢定焦”淘汰范围的焦化企业,可不再实施提标改造。
 
1.焦炉烟囱烟气的颗粒物、二氧化硫、氮氧化物排放浓度分别不高于10、30、100毫克/立方米。
 
2.其他燃用焦炉煤气设施烟气排放中,颗粒物、二氧化硫、氮氧化物排放浓度分别不高于10、35、150毫克/立方米。
 
3.装煤、冷鼓、库区各类贮槽、苯贮槽等设施排放的苯并[a]芘、氰化氢、酚、硫化氢等各类污染物,必须符合《炼焦化学工业污染物排放标准GB16171-2012》表6规定。
 
4.所有排气筒颗粒物排放浓度小于10毫克/立方米。
 
5.完成VOCs泄露检测与修复(LDAR)工作。开展LDAR工作应严格按照《石化企业泄漏检测与修复工作指南》等相关规范进行。
 
6.所有氨法脱硝、氨法脱硫的氨逃逸浓度不高于8毫克/立方米。
 
(三)水泥行业。2019年年底前,全省符合条件的通用水泥熟料企业完成提标治理。生产能力2000吨/日及以下、列入淘汰范围的生产线,可不再实施提标改造。
 
水泥窑废气在基准氧含量10%的条件下,颗粒物、二氧化硫、氮氧化物排放浓度分别不高于10、35、100毫克/立方米。
 
2.所有排气筒颗粒物排放浓度小于10毫克/立方米。
 
3.水泥粉磨工序的烘干窑、立磨烘干的颗粒物、二氧化硫、氮氧化物排放浓度分别不高于10、50、150毫克/立方米。
 
4.所有氨法脱硝、氨法脱硫氨逃逸小于8毫克/立方米。
 
(四)碳素行业(含石墨)。2019年年底前,全省符合条件的碳素(含石墨)企业完成提标治理。生产能力10万吨/年以下、列入淘汰范围的独立铝用碳素生产线,可不再实施提标改造。
 
煅烧、焙烧工序颗粒物、二氧化硫、氮氧化物排放浓度分别不高于10、35、100毫克/立方米。
 
2.所有排气筒颗粒物排放浓度小于10毫克/立方米。
 
3.所有氨法脱硝、氨法脱硫氨逃逸小于8毫克/立方米。
 
(五)平板玻璃、电子玻璃行业。2019年年底前,全省符合条件的平板玻璃和电子玻璃企业完成提标治理。
 
1.玻璃熔炉烟气在基准氧含量8%的条件下,颗粒物、二氧化硫、氮氧化物排放浓度分别不高于30、150、400毫克/立方米。
 
2.所有排气筒颗粒物排放浓度小于10毫克/立方米。
 
3.所有氨法脱硝、氨法脱硫的氨逃逸浓度小于8毫克/立方米。
 
(六)电解铝行业。2019年年底前,全省符合条件的电解铝企业完成提标治理。
 
电解铝工业烟气颗粒物、二氧化硫、氟化物排放浓度分别不高于10、35、2毫克/立方米。
 
2.所有排气筒颗粒物排放浓度小于10毫克/立方米。
 
对已有明确转型转产、退城入园、关闭退出规划的企业,可不再实施深度提标治理。2021年1月1日起,所有位于省辖市建成区的钢铁、焦化、水泥、碳素(石墨)、平板玻璃(电子玻璃)企业的所有生产工序,颗粒物、二氧化硫、氮氧化物排放浓度分别不高于10、35、50毫克/立方米。
 
 
河南省2019年工业企业无组织排放治理方案
 
为贯彻落实《河南省人民政府关于印发河南省污染防治攻坚战三年行动计划(2018-2020年)的通知》(豫政〔2018〕30号)和《河南省污染防治攻坚战领导小组办公室关于印发河南省2019年大气污染防治攻坚战实施方案的通知》(豫环攻坚办〔2019〕25号),深入开展工业企业无组织排放专项治理,持续改善全省环境空气质量,结合我省无组织排放治理现状,制定本方案。
 
一、总体要求
 
以改善环境质量为核心,强化全流程治理、精细化管控的理念,建立全省无组织排放治理清单,明确各行业污染治理规范要求,完善安装在线监控措施,细化落实监管责任,严格进行核查验收,强力推动科学治污、精准治污、合力治污。对符合治理规范的企业实行环保绿色调度,对逾期不符合治理规范的企业实行停产治理,对治理无望的企业,由当地政府制定政策,实施关停或兼并重组。
 
二、工作目标针
 
对原料运输、贮存、装卸、混合、转运、加装、工艺过程、产品出料、包装等各个生产环节存在的无组织排放污染问题,进行全流程控制、收集、净化处理,同步安装视频监控和相应的污染物排放监测设备,2019年10月底前,全省工业企业完成物料运输、生产工艺、堆场环节的无组织排放深度治理,全面实现“五到位、一密闭”(生产过程收尘到位,物料运输抑尘到位,厂区道路除尘到位,裸露土地绿化到位,无组织排放监控到位;厂区内贮存的各类易产生粉尘的物料及燃料全部密闭)。全面提升污染治理水平,污染物排放总量显著减少,打造行业标杆,全面提升企业形象,促进全省经济高质量发展。
 
三、主要任务
 
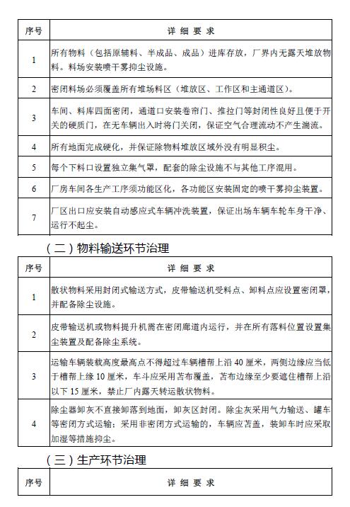
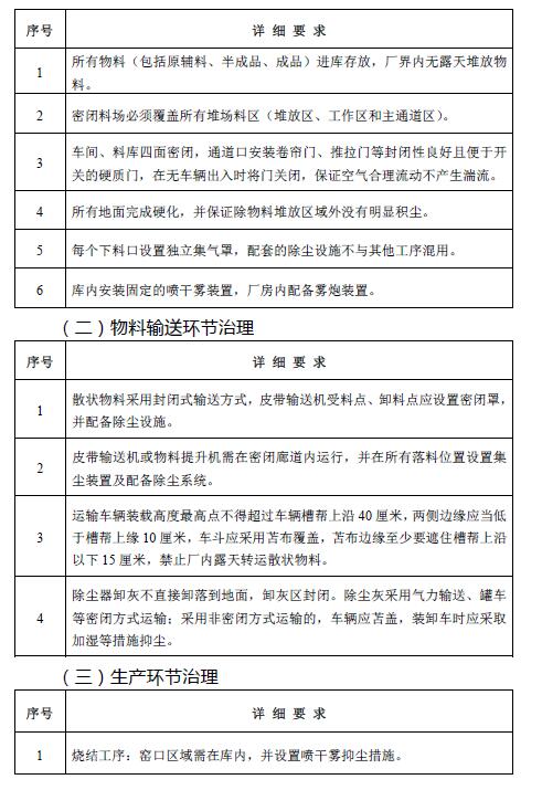
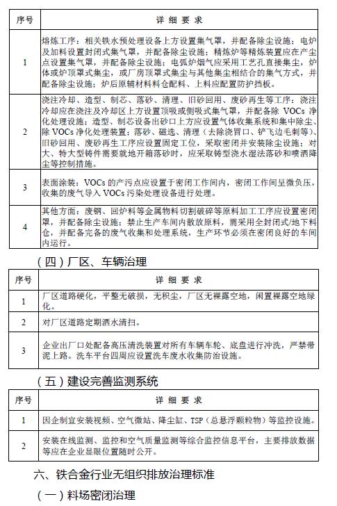
(一)明确治理范围。2019年10月底前,全省范围内钢铁、水泥、火电、焦化、铸造、耐火材料、有色冶炼、砖瓦窑等所有涉及无组织排放的工业企业,完成物料运输、生产工艺、堆场环节的无组织排放深度治理,全面实现“五到位、一密闭”。
 
(二)制定“一企一策”治理清单。当地政府组织本辖区内无组织排放治理企业,对照本方案《无组织排放治理标准》(具体内容见附件)进行自查,建立无组织排放问题清单,问题清单要逐项明确具体车间、工段、设备点位、主要污染物、存在问题等。各企业组织专门力量或聘请专家,对企业进行现场指导,“一企一策”确定治理方案,明确治理标准、技术路线、完成期限,逐企落实监督责任单位、责任人。
 
(三)严格无组织排放治理标准。各企业对照《无组织排放治理标准》和“一企一策”治理清单,认真开展无组织排放治理工作,对无组织排放污染进行提标治理,确保2019年10月底前全面完成“五到位、一密闭”。对逾期治理不到位的企业,依法实行停产整治。对治理无望的企业,实施关停或重组。
 

 
河南省2019年工业炉窑污染治理方案
 
为贯彻落实《河南省人民政府关于印发河南省污染防治攻坚战三年行动计划(2018-2020年)的通知》(豫政〔2018〕30号)和《河南省污染防治攻坚战领导小组办公室关于印发河南省2019年大气污染防治攻坚战实施方案的通知》(豫环攻坚办〔2019〕25号),深入开展工业炉窑专项治理,持续改善全省环境空气质量,全面完成我省工业炉窑达标排放治理,结合我省实际,制定本方案。
 
一、总体要求
 
以改善环境空气质量为核心,分类推进工业炉窑结构升级和污染减排,对治污设施不配套、不符合环保要求的各类窑炉进行分类整治,实现工业窑炉全面达标排放。持续推进工业窑炉在线监测设施建设,大幅减少工业窑炉污染物排放总量,确保各类工业炉窑稳定达标排放。
 
二、工作目标
 
开展砖瓦窑、石灰窑、隧道窑、焙烧窑以及各类熔炼炉、焙烧炉等关停取缔、升级改造、重组整合工作,按照“属地负责、行业监管、分类施治、依法依规、务求实效”的要求,重点解决工业窑炉治污设施不完善、污染物排放不达标等问题。2019年10月底前,各类工业窑炉全部实现达标排放。
 
三、主要任务
 
(一)建立工业炉窑管理清单各市要以钢铁、有色、建材、焦化、化工等行业为重点,针对熔炼炉、熔化炉、烧结机(炉)、焙(煅)烧炉、加热炉、热处理炉、干燥炉(窑)、炼焦炉、煤气发生炉等9类窑(炉),开展拉网式排查,并与第二次污染源普查工作紧密结合,于2019 年3月底前建立详细管理清单。
 
(二)加大工业炉窑淘汰力度2019年10月底前,淘汰全省范围内所有炉膛直径3米以下燃料类煤气发生炉;基本取缔燃煤热风炉、钢铁行业燃煤供热锅炉;有色行业基本淘汰燃煤干燥窑、燃煤反射炉、以煤为燃料的熔铅锅和电铅锅;基本淘汰热电联产供热管网覆盖范围内的燃煤加热、烘干炉(窑);加快淘汰一批化肥行业固定床间歇式煤气化炉;高炉煤气、焦炉煤气实施精脱硫改造,煤气中硫化氢浓度小于20 毫克/立方米。
 
(三)实施工业炉窑深度治理
 
1.有色金属(含氧化锌)行业。2019年底前,有色冶炼及压延企业的焙烧炉、冶炼炉、熔炼熔化炉完成提标治理。
 
(1)铜、铝(不含氧化铝)、铅、锌工业烟气颗粒物、二氧化硫、氮氧化物排放浓度分别不高于10、50、100毫克/立方米。
 
(2)所有氨法脱硝、氨法脱硫的氨逃逸浓度小于8毫克/立方米。
 
2.玻璃制品(玻璃纤维)行业。2019年年底前,全省符合条件的玻璃制品(玻璃纤维)企业完成提标治理。
 
(1)实施玻璃熔炉除尘脱硫脱硝改造,在基准氧含量9%的条件下,颗粒物、二氧化硫、氮氧化物排放浓度分别不高于10、100、260毫克/立方米。
 
(2)所有氨法脱硝、氨法脱硫的氨逃逸浓度小于8毫克/立方米。
 
3.耐材行业。2019年底前,全省符合条件的耐材企业的烧成、烤花(辊道窑、隧道窑、梭式窑)工序完成提标治理。
 
(1)窑炉烟气在基准氧含量18%的条件下,颗粒物、二氧化硫、氮氧化物排放浓度分别不高于10、50、100毫克/立方米。
 
(2)所有氨法脱硝、氨法脱硫的氨逃逸浓度小于8毫克/立方米。
 
4.铁合金行业。2019年底前,全省符合条件的铁合金企业完成提标治理。
 
(1)矿热炉、精炼炉要封闭并安装除尘设施,颗粒物、二氧化硫、氮氧化物排放浓度分别不高于10、50、100毫克/立方米。使用煤气全封闭窑炉生产铁合金烟气颗粒物排放浓度不高于10毫克/立方米。
 
(2)中频电炉铁合金企业,中频电炉炉口以上建设封闭式集气罩,集气罩面积应将出铁口(浇注口)覆盖在内并安装配套的袋式除尘设施,颗粒物浓度不高于10毫克/立方米。
 
(3)烘干炉采用天然气(LNG)、液化气、电等清洁燃料,安装袋式除尘器,颗粒物、二氧化硫、氮氧化物排放浓度分别不高于10、50、100毫克/立方米。
 
(4)所有氨法脱硝、氨法脱硫的氨逃逸浓度小于8毫克/立方米。
 
5.陶瓷行业。2019年底前,符合条件的建筑陶瓷和日用陶瓷企业完成提标治理。
 
(1)喷雾干燥塔、陶瓷窑窑炉烟气在基准氧含量18%的条件下,颗粒物、二氧化硫、氮氧化物排放浓度分别不高于10、35、100毫克/立方米。
 
(2)所有氨法脱硝、氨法脱硫氨逃逸小于8毫克/立方米。
 
6.砖瓦窑行业。2019年底前,符合条件的砖瓦窑企业完成提标治理。
 
(1)人工干燥及焙烧烟气在基准过量空气系数1.7%的条件下,颗粒物、二氧化硫、氮氧化物排放浓度分别不高于30、300、200毫克/立方米。
 
(2)所有氨法脱硝、氨法脱硫的氨逃逸浓度小于8毫克/立方米。
 
7.刚玉工业。2019年底前,刚玉企业的熔炼炉、熔化炉、铝石窑完成提标治理,窑炉烟气颗粒物排放浓度不高于10毫克/立方米,其他污染因子达到《河南工业炉窑大气污染物排放标准》(DB41/1066-2015)要求。
 
8.石灰制造行业。2019年底前,符合条件的石灰制造企业完成提标治理。
 
(1)石灰窑实施除尘脱硫脱硝改造,在基准含氧量10%的条件下,颗粒物、二氧化硫、氮氧化物排放浓度分别不高于10、50、100毫克/立方米。
 
(2)所有氨法脱硝、氨法脱硫氨逃逸小于8毫克/立方米。
 
暂未制订行业排放要求的其他工业炉窑,按照颗粒物、二氧化硫、氮氧化物排放限值分别不高于30、200、300毫克/立方米执行,自2019年11月1日起达不到相关要求的,实施停产整治。全面淘汰环保工艺简易、治污效果差的单一重力沉降室、旋风除尘器、多管除尘器、水膜除尘器、生物降尘等除尘设施,水洗法、简易碱法、简易氨法、生物脱硫等脱硫设施。
 
对已有明确转型转产、退城入园、关闭退出规划的企业,可不再实施深度提标治理。2021年1月1日起,所有位于省辖市建成区的有色(含氧化锌)、玻璃制品(玻璃纤维)、耐材、铁合金、陶瓷、砖瓦窑、刚玉、石灰企业的所有生产工序,颗粒物、二氧化硫、氮氧化物排放浓度分别不高于10、35、50毫克/立方米。
 
(五)建设工业炉窑在线监测设施
 
2019年9月底前,以煤(煤矸石、粉煤灰)、石油焦、渣油、重油等为燃料或原料的工业窑炉企业,要安装污染物排放在线监测设施,并与环保部门联网。
 
 
河南省2019年挥发性有机物治理方案
 
为贯彻落实《河南省人民政府关于印发河南省污染防治攻坚战三年行动计划(2018-2020年)的通知》(豫政〔2018〕30号)和《河南省污染防治攻坚战领导小组办公室关于印发河南省2019年大气污染防治攻坚战实施方案的通知》(豫环攻坚办〔2019〕25号),深入开展挥发性有机物(VOCs)污染专项治理,持续改善全省环境空气质量,依据国家《“十三五”挥发性有机物污染防治工作方案》和VOCs排放控制有关要求,制定本方案。
 
一、总体要求及工作目标
 
(一)总体要求。以改善环境空气质量为核心,坚持源头控制、过程管理、末端治理和强化减排相结合的全方位综合治理原则,大力推进原辅材料源头替代,深入开展涉VOCs重点行业提标改造工作,持续进行VOCs整治专项执法检查,逐步推广VOCs在线监测设施建设,全面建成VOCs综合防控体系,大幅减少VOCs排放总量。
 
(二)工作目标。2019年6月底前,全省石油化学、石油炼制、工业涂装、包装印刷、化工、制药等工业企业,全面完成VOCs污染治理;8月底前,全省石油化学、石油炼制企业完成VOCs深度治理和泄漏检测与修复(LDAR)治理;12月底前,省辖市建成区全面淘汰开启式干洗机。石油炼制企业VOCs排放全面达到《石油炼制工业污染物排放标准(GB31570-2015)》特别排放限值要求,石油化学企业VOCs排放全面达到《石油化学行业污染物排放标准(GB31571-2015)》特别排放限值要求,其他行业VOCs排放全面达到《河南省污染防治攻坚战领导小组办公室关于全省开展工业企业挥发性有机物专项治理工作中排放建议值的通知》(豫环攻坚办〔2017〕162号)要求。
 
二、重点任务
 
(一)推进石油炼制、石油化学行业全面达标排放治理。2019年8月底前,全省石油炼制、石油化学企业全面完成VOCs深度治理和LDAR(泄漏检测与修复)治理。有机液体储罐应采用压力罐、低温罐、高效密封的浮顶罐或安装顶空联通置换油气回收装置的拱顶罐。有机液体装卸采取全密闭、液下装载等方式,并使用具备油气回收接口的运输车辆。强化废水处理系统等逸散废气收集治理,废水集输、储存、处理处置过程中高浓度VOCs逸散环节应采用密闭收集措施,并回收利用,难以回收的应安装高效治理设施。加强有组织工艺废气治理,工艺弛放气、酸性水罐工艺尾气、氧化尾气、重整催化剂再生尾气等工艺废气优先回收利用,难以利用的,应送火炬系统处理,或采用催化焚烧、热力焚烧等销毁措施。非正常工况排放的有机废气送火炬系统处理。石油炼制企业VOCs排放全面达到《石油炼制工业污染物排放标准(GB31570-2015)》特别排放限值要求,石油化学企业VOCs排放全面达 到 《 石 油 化 学 行 业 污 染 物 排 放 标 准(GB31571-2015)》特别排放限值要求。
 
(二)推进化工、医药行业综合治理。强化源头控制,严格过程管理,推广采用先进的干燥、固液分离及真空设备,以连续、自动、密闭生产工艺替代间歇式、敞开式生产工艺,并采取停工退料等措施,加强非正常工况的过程控制。深化末端治理,在涉及VOCs排放环节安装集气罩或密闭式负压收集装置,采取回收或焚烧等方式进行治理。参照石化行业VOCs治理要求,全面推进化工企业设备动静密封点、储存、装卸、废水系统、有组织工艺废气和非正常工况等源项整治。现代煤化工行业全面实施LDAR(泄漏检测与修复)治理,制药、农药、炼焦、涂料、油墨、胶粘剂、染料等行业逐步推广LDAR(泄漏检测与修复)治理工作。反应尾气、蒸馏装置不凝尾气等工艺排气,工艺容器的置换气、吹扫气、抽真空排气等应进行收集治理,低浓度有机废气或恶臭气体采用低温等离子体技术、UV光催化氧化技术、活性炭吸附技术等两种或两种以上组合工艺,禁止使用单一吸附、催化氧化等处理技术。
 
(三)推进印刷行业综合整治。推广使用柔版印刷、胶版印刷等低排放印刷方式。对油墨、胶黏剂等有机原辅材料调配和使用等环节,要采取车间环境负压改造、安装高效集气装置等措施,加强废气收集,有机废气收集率达到70%以上,在烘干环节,采取循环风烘干技术,减少废气排放,收集的废气要采取回收、焚烧等末端治理措施进行净化处理,确保稳定达标排放,低浓度有机废气或恶臭气体采用低温等离子体技术、UV光催化氧化技术、活性炭吸附技术等两种或两种以上组合工艺,禁止使用单一吸附、催化氧化等处理技术。
 
(四)推进工业涂装整治升级。改进涂装工艺,提高涂着效率,金属件涂装行业推广使用3C1B(三涂一烘)或2C1B(两涂一烘)等紧凑型涂装工艺,采用内外板全自动、静电喷涂技术,喷漆房、烘干室配置密闭收集系统。平面木质家具制造行业,推广使用自动喷涂或辊涂等先进工艺技术。加强末端治理,喷漆、流平和烘干等生产环节应处于全封闭车间内,并配备高效有机废气收集系统,有机废气收集率不低于80%,其中整车制造企业有机废气收集率不低于90%。整车制造企业收集的有机废气需采用蓄热式焚烧(RTO)处理方式,其他企业低浓度有机废气或恶臭气体采用低温等离子体技术、UV光催化氧化技术、活性炭吸附技术等两种或两种以上组合工艺,禁止使用单一吸附、催化氧化等处理技术。
 
(五)推动汽修行业VOCs治理。推广采用静电喷涂等高涂着效率的涂装工艺,喷漆、流平和烘干等工艺操作应置于喷烤漆房内,使用溶剂型涂料的喷枪应密闭清洗,产生的VOCs废气集中收集并导入治理设施,实现达标排放,低浓度有机废气或恶臭气体采用低温等离子体技术、UV光催化氧化技术、活性炭吸附技术等两种或两种以上组合工艺,禁止使用单一吸附、催化氧化等处理技术。
 
 
 
河南省2019年度锅炉综合整治方案
 
为认真落实《河南省污染防治攻坚战领导小组办公室关于印发河南省2019年大气污染防治攻坚战实施方案的通知》(豫环攻坚办〔2019〕25号),加快推动各类锅炉改造升级,减少大气污染物排放,持续改善全省环境空气质量,制定本方案。
 
一、工作目标
 
按照属地负责、分类指导、奖补激励的原则,强力推进燃煤、燃气、燃油、生物质锅炉和工业燃煤设施整治改造,持续推进35蒸吨/时及以下燃煤锅炉拆除或清洁能源改造,实施燃气锅炉和燃油锅炉低氮改造,开展生物质锅炉深度治理,完成城市建成区工业燃煤设施拆改,进一步提高各类锅炉排放标准,减少大气污染物排放量,提高清洁化水平。
 
二、主要任务
 
(一)基本完成中型燃煤锅炉拆改。2019年10月底前,除承担民生任务且暂不具备替代条件的,全省完成35蒸吨/时及以下燃煤锅炉拆除或清洁能源改造。改造方式主要包括拆除、集中供热替代、煤改气、煤改电,改用地热、风能、太阳能、配备布袋除尘器的生物质能,不包括改燃洁净型煤、水煤浆、无烟煤、兰炭、绿焦、原油等,且必须拆除烟囱或物理切断烟道,不具备复产条件。对按期完成拆改的燃煤锅炉,给予4万元/蒸吨资金奖补。严禁用已经关停、淘汰的废旧燃煤锅炉套取奖补资金。企业完成锅炉拆改任务后,要及时向当地生态环境部门申请核查;各地生态环境部门收到核查申请后,要及时组织开展核查,并将核查意见、锅炉拆除改造前后的对比照片和拆除改造情况汇总表存档备案。
 
(二)加强燃气锅炉升级改造。2019年10月底前,各省辖市和县(市)建成区内4蒸吨及以上的燃气锅炉完成低氮改造,改造后在基准氧含量3.5%的条件下,烟尘、二氧化硫、氮氧化物排放浓度分别不高于5、10、50毫克/立方米。新建工业燃气锅炉同步完成低氮改造,氮氧化物排放浓度不高于30毫克/立方米。
 
(三)加强燃油锅炉升级改造。2019年10月底前,各省辖市和县(市)建成区内的燃油(含醇基燃料)锅炉完成低氮改造,改造后在基准氧含量3.5%的条件下,烟尘、二氧化硫、氮氧化物排放浓度分别不高于10、20、80毫克/立方米。所有氨法脱硝、氨法脱硫的氨逃逸浓度小于8毫克/立方米。
 
(四)开展生物质锅炉深度治理。2019年10月底前,各省辖市建成区内生物质锅炉(含生物质电厂)率先完成超低排放改造,在基准氧含量9%的条件下(生物质电厂6%),改造后烟尘、二氧化硫、氮氧化物排放浓度分别不高于10、35、50毫克/立方米。所有氨法脱硝、氨法脱硫的氨逃逸浓度小于8毫克/立方米。
 
(五)加快推进工业燃煤设施拆改。2019年6月底前,按照“主体移位、切断连接、清除燃料、永不复用”标准,完成省辖市建成区内所有燃煤热风炉、燃煤导热油炉的拆除或清洁能源改造工作。
 
(六)完成无组织排放治理。粉状、粒状物料及燃料运输要采用密闭皮带、密闭通廊、管状带式输送机或密闭车厢、真空罐车、气力输送等密闭方式;块状物料采用入棚入仓或建设防风抑尘网等方式进行存储,并采取洒水、喷淋、苫盖等综合措施进行抑尘;生产工艺产尘点(装置)应加盖封闭,设置集气罩并配备除尘设施,车间不能有可见烟尘外逸;汽车、火车、皮带输送机等卸料点要设置集气罩或密闭罩,并配备除尘设施;料场路面要实施硬化,出口处配备车轮和车身清洗装置。
 
(七)安装在线监控设施。2019年8月底前,全省范围内的35蒸吨/时以上燃煤锅炉,以及20蒸吨以上燃气、燃油、生物质锅炉,全部安装大气污染物自动监测设施。
 
(八)逐步推进热源半径内燃煤设施关停。按照国家发展改革委、国家能源局《关于进一步淘汰煤电落后产能促进煤电行业优化升级的意见》(发改能源〔2019〕431号)要求,积极配合有关部门推动30万千瓦及以上热电联产机组供热半径15公里范围内落后小煤电机组淘汰关停。同时,按照先立后破、保障供应的原则,引导鼓励具备条件的企业使用热电联产机组供热,推动关停整合供热半径范围的各类锅炉。
 
(九)加强各类锅炉监督管理。对未按期完成拆改的燃煤锅炉和工业燃煤设施,以及未按期完成升级改造的燃气、燃油、生物质锅炉,生态环境部门依法查处,责令停产整治,并报请当地市场监督管理部门依法注销其使用登记手续。
 
 
河南省2019年铸造行业污染治理方案
 
为深入贯彻全省生态环境保护大会要求,认真落实《河南省污染防治攻坚战领导小组办公室关于印发河南省2019年大气污染防治攻坚战实施方案的通知》(豫环攻坚办〔2019〕25号),扎实做好中央环境保护督察“回头看”专项整改,减少铸造行业大气污染物排放总量,加快推动铸造行业绿色化改造,持续改善全省环境空气质量,特制定本方案。
 
一、工作目标
 
通过实施砂回收、混砂、中频炉、烤芯、浇铸、清砂、蘸漆等全流程控制、收集、净化处理,提升全省铸造企业污染治理水平,大气污染物污染物有组织排放满足《工业炉窑大气污染物排放标准(DB41/1066-2015)》,原料贮存、装卸、混合、转运、加装、工艺过程、产品出料、包装等生产环节完成无组织排放治理,大幅减少污染物排放总量,推动铸造行业绿色发展水平提升,促进高质量发展。
 
二、治理范围
 
生产各种金属铸件的制造业。《国家经济行业分类》(GB/T4754-2017)中归属金属制品业,分类为C3391黑色金属铸造和C3392有色金属铸造。黑色金属铸造指铸铁件、铸钢件等各种成品、半成品的制造;有色金属铸造指有色金属及其合金铸造的各种成品、半成品的制造。
 
三、重点任务
 
2019年10月底前,全省铸造企业完成提标治理,切实加强企业有组织和无组织排放监管。
 
(一)砂回收工序。所有排气点配套相应处理能力的袋式除尘设施,除尘设施清灰口必须围挡封闭,及时清理灰尘;各落料点配套集气罩与袋式除尘设施连接,对落料点和排气点产生的有组织和无组织粉尘实施收集处理,颗粒物排放浓度不高于10毫克/立方米。
 
(二)熔化工序。中频炉必须配套集气罩+高效袋式除尘设施(+吸附装置),熔化材料如带含油废铁、废钢的,污染防治设施必须附加挥发性有机物(VOCs)废气吸附装置,中频电炉口上方建设封闭式集气罩,集气罩面积应将出铁口(浇注口)覆盖在内,实施一次除尘,车间顶部通过集气收集实施二次除尘,烟气颗粒物排放浓度不高于10毫克/立方米,确因生产工业等原因无法完全实现的,结合实际进行治理。使用冲天炉的窑炉烟气颗粒物、二氧化硫、氮氧化物排放浓度分别不高于10、30、100毫克/立方米。
 
(三)清砂工序。抛丸清砂机配套旋风除尘或多管除尘与袋式除尘联合除尘机组,并对出灰口采取封闭措施,颗粒物排放浓度不高于10毫克/立方米。(四)混砂工序。混砂机配套集气罩+袋式除尘设施,将混砂过程中产生的含尘散气收集处理,颗粒物排放浓度不高于10毫克/立方米。
 
(五)浇铸工序。浇铸工序配套集气罩+吸附处理装置+袋式除尘装置,收集浇铸及冷却过程中产生的烟气,配套相匹配的集气罩、集气管道及引风机,颗粒物排放浓度不高于10毫克/立方米,VOCs达到《全省开展工业企业挥发性有机物专项治理工作中排放建议值》(豫环攻坚办〔2017〕162号)要求。
 
(六)废砂选铁工序。对废砂选铁回收工序作业场所封闭,尽可能降低落差高度,并对扬尘点配套集气罩+袋式除尘装置,颗粒物排放浓度不高于10毫克/立方米。
 
(七)喷漆(蘸漆)工序。蘸漆工序不得露天作业,场地必须硬化,作业场所周边设置挡溢流墙和收集槽,防止油漆四处溢流。蘸漆工序必须安装集气罩+吸附装置,VOCs经处理后达到《全省开展工业企业挥发性有机物专项治理工作中排放建议值》(豫环攻坚办〔2017〕162号)要求。
 
(八)无组织排放治理。所有生产车间要全密闭,企业落砂、砂处理、电炉生产工序要在车间内进行二次密闭。易产生扬尘的物料堆储必须采用封闭堆存,做到防雨、防溢流,厂区路面、作业场所必须硬化,定时清扫,保证厂容厂貌整洁。企业厂界边界颗粒物浓度不超过0.5毫克/立方米,全厂各车间不能有可见烟粉尘外逸。具体要求见附件。
 
(九)监控设施。达到(烟囱直径、总量排放量、技术条件、规模或产能)的企业,根据企业排放的特征污染物,在所有有组织排放口安装大气污染物在线监测设备,达不到安装要求的企业每年自主检监测不低于4次,并将监测结果向属地环境监管部门报告。同时,根据企业具体生产工艺特点,选择安装视频监控、厂区空气质量监测微型站、TSP(总悬浮颗粒物)自动监测、降尘缸手工采样检测和监测监控电子显示屏等设备。

 
« 上一篇: 这座城全国空气最差!数据还曾造假 前任两被约谈下一篇 » : 《河北省2019年大气污染综合治理工作方案》印发
相关文章
Copyright © 2001-2018 中科正奇(北京)科技有限公司 京ICP备14039767号-1 网站地图 网站建设公司企惠云提供技术支持